Cleaning and sanitization of Utility system and Equipment is crucial to maintain the Quality of the drug product and to avoid the cross contamination also
Standard Operating Procedure for Cleaning and Sanitization
-
PURPOSE:
- The purpose of this Standard Operation Procedure is
- Defines the requirements
- Ensure that facility and Equipment Cleaning and Sanitization are managed and executed in a controlled and compliant manner prior to use.
- The purpose of this Standard Operation Procedure is
-
SCOPE:
- This procedure is applicable to current Good Manufacturing Practices (cGMP) processes, documentation and records for manufacturing area, storage area and other area in production section.
-
REFERENCES SOP’s:
- Preparation of Non-ionic Detergent Solution and Disinfectant Solution.
- Procedure for Type A & Type B Cleaning.
- Line clearance of area and equipments.
-
RESPONSIBILITY:
-
Operator shall be responsible for –
- Perform cleaning and sanitization as per defined procedure.
-
Technical staff of Production department / Production officer Shall be responsible for-
- Check and ensure cleaning and sanitization of the area as per lay down procedure.
- Update and maintain all necessary records.
-
Production Head or Designee shall be responsible for –
- Responsible for the proper compliance of the SOP.
-
Technical staff / Officer of Quality Assurance department / shall be responsible for –
- Ensure the proper cleaning and sanitization of the area as per lay down procedure before routine use.
-
QC Manager /Quality Control Head/Designee shall be responsible for –
- Completing microbiological / analytical testing requirements as applicable for cleaning / sanitization validation / verification purposes.
-
Environmental Health and Safety (EHS) Head/Designee shall be responsible for –
- Assisting the Quality Assurance to review and approve use of cleaning agents and sanitizers.
- Examining Safety Data Sheets (SDS) of cleaning/sanitizing agents and determine any risks, hazards, and precautions.
- Recommending personal protective equipment (if any) requirements for use by the cleaning personnel when performing their duties.
- Ensure written procedures for proper identification, storage, handling, preparation and disposal of cleaning and sanitization agents.
-
Quality Assurance Head / QA Manager / Designee shall be responsible for:
- Approving cleaning/sanitization agents for use in facility.
- Approving the cleaning and sanitization Environmental Monitoring (EM) program
- Ensuring the facility areas, rooms and/or equipment are inspected (as required) for clearance / cleaning effectiveness, post-cleaning and before the start of production.
- Initiating and leading quarterly meetings attended by Site Manufacturing Head, Site Environmental Health and Safety (EHS) Head, Site Quality Head and other relevant stakeholders to review EM Program results and trends using this information to modify the facility and equipment cleaning/sanitization procedures to maintain and/or improve their effectiveness.
- Ensuring periodic verification (minimum monthly) of cleaning/sanitization documentation prepared by cleaning/sanitization personnel for accuracy and compliance.
- Reviewing and approving investigations involving cleaning/sanitization.
-
-
ABBREVIATIONS:
- CIP : Clean in Place
- COP : Clean Out of Place
- CSP : Cleaning / Sanitization Personnel
- Dept: Department
- EM : Environmental Monitoring
- QA : Quality Assurance
- QC : Quality Control
- SOP : Standard Operating Procedure
- SS : Stainless Steel
-
DEFINITION:
-
Cleaning:
- The removal of residual product or extraneous matter including microbial contamination from the facility surfaces and/or equipment to an acceptable level and maintaining the condition of the facility or equipment such that it can be used safely for subsequent use.
-
Clean In Place:
- A process using a cleaning agent in a pumping system that circulates the solutions through process lines or process equipment in order to clean them thoroughly with out relocation or disassembly.
- CIP may performed using fully automated stand-alone cleaning system or may performed by a manually controlled cleaning process where the washing and rinsing steps are initiated by manual manipulation of the various valves.
-
Clean Out Place :
- A process where the components are disassembled and cleaned separately from the major equipment. Clean Out of Place, cleaning may performed using a fully automatic stand-alone cleaning system such as a parts washer, or may performed by a manually cleaning the components at a wash room sink using brushes and hand sprays.
-
Disinfectant / Sanitization agent:
- A material capable of removing or eliminating vegetable bacterial cells on a surface to a defined acceptable level.
-
cGxP:
- cGxP is a general term that stands for current Good “x” Practice (x = Clinical,Engineering,Laboratory,Manufacturing,Documentation,Pharmaceutical, etc.).
- The titles of these Good “x” Practice guidelines usually begin with “Good” and end in “Practice”. cGxP represents the abbreviations of these titles where “x” a common symbol for a variable, represents the specific descriptor.
-
HAZOP :
- Hazard and Operability Analysis is a structured and systematic technique used for system examination and risk management to identify potential hazards in the system and identify operability issues that could lead to nonconforming product.
-
Environmental Monitoring:
- Microbial testing for particulates and/or surface swab, rinse or contact plate testing from specified locations within the site environment.
-
Sanitization:
- The act or process, physical or chemical, of reducing viable organisms on a surface to a defined acceptable level.
- Sanitizing is accomplished with either heat, radiation or chemicals.
- Unless the item to be sanitized is effectively cleaned,
- it is difficult to obtain close contact between the sanitizer and the surface to the sanitized.
-
-
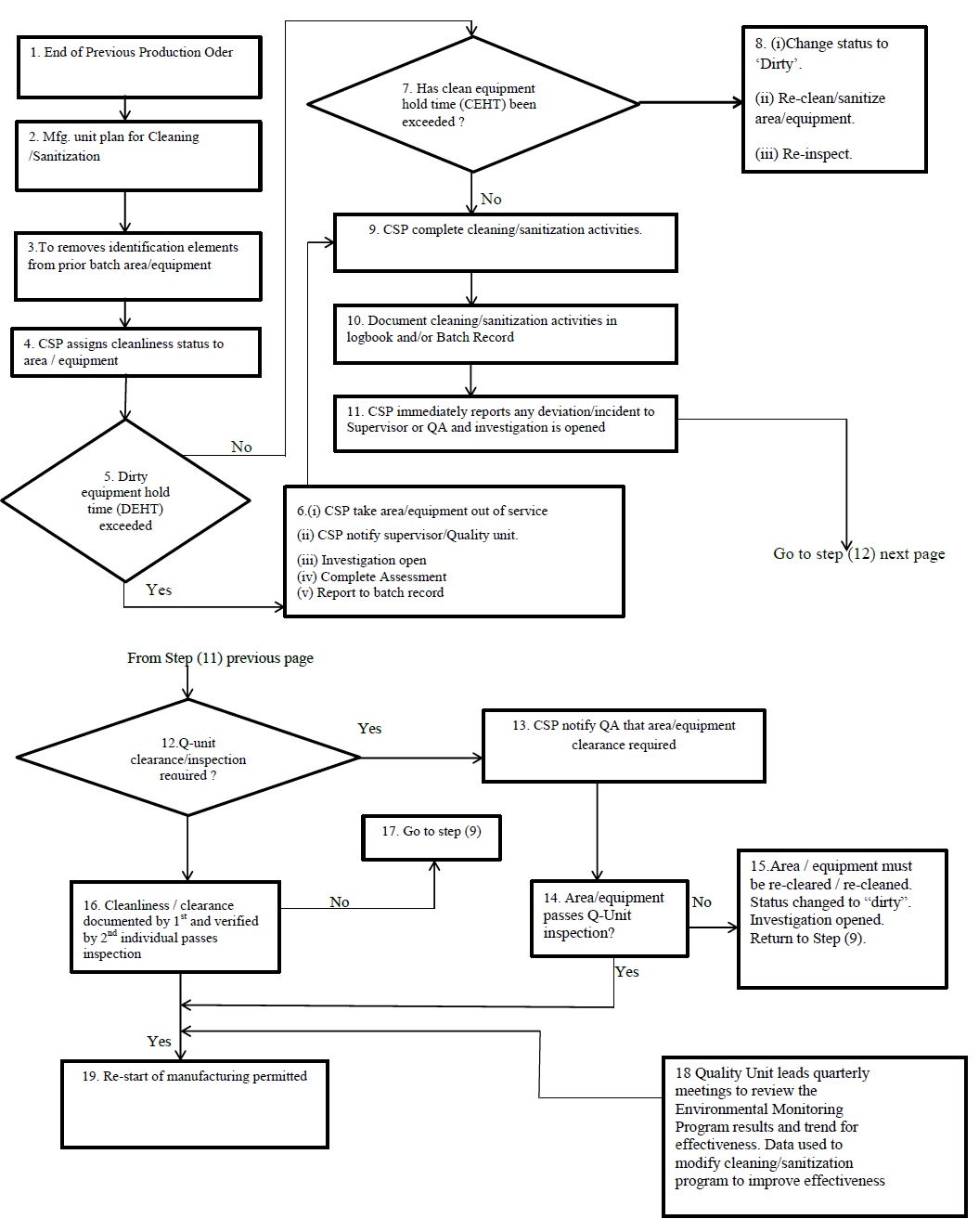
CLEANING AND SANITIZATION PROCEDURE:
- To ensure that previous batch identification materials are removed from the facility, area, room and equipment before Cleaning/sanitization.
- If not, the previous batch identification materials shall removed and destroyed.
- Affix appropriate cleanliness status label (dirty, cleaning in progress, clean or other) to the facility, room, area, equipment and tools.
- If maximum Dirty Equipment Hold Time before cleaning has been exceeded, immediately notify their responsible management and/or the Quality Assurance an event/ investigation shall raised.
- Clean equipment held too long in the “Clean” state clean equipment hold time before first use does not require an investigation but shall have its cleanliness status changed to “Dirty” and re cleaned/ sanitized before use.
- When using cleaning/sanitizing agents in the Processing area, care should taken to ensure that product contact surfaces, product containers and all packaging materials are protected from contamination by these chemicals.
Also visit for : Cleaning Validation Master Plan
-
Check and Precaution:
- Wear hand gloves while handling or using disinfectant solution to avoid direct contact with skin.
- Always use lint free cloth for disinfection and mopping.
- Do not dilute or mix two disinfectants or do not top-up the undiluted disinfectant solution with freshly prepared disinfectant solution.
- Keep disinfectant/sanitizer containers tightly closed after use.
- Use only freshly prepared (within 24 hours of preparation) cleaning/sanitization solution for cleaning/sanitization activity.
- During disinfection mopping always ensure that strokes are 10-25% overlapping.
- Do not use of wood-containing cleaning tools or lint/particulate shedding cloth.
- Purified water or water of higher quality shall used for sanitization agents.
-
Cleaning Schedule :
-
For core area:
-
Visit also : for Cleaning and sanitization basics
-
For other than core area :
Note : In case of maintenance of area, area shall clean thoroughly as per respective cleaning procedure.
-
Cleaning procedure during product changeover in core area :
- Ceiling : Clean the ceiling with the help of clean dry lint free duster.
- Walls : Clean the wall with the help of wet duster soaked in potable water.
- Risers:
- Open the risers grills and clean in same area or take out to the washing area covered with poly bag.
- Clean the duct of the risers using potable water.
- Clean the riser grill using potable water and dry with compressed air.
-
- Pendant’s of dust extractor :
- Dismantle the pendants and clean in same area or take out to the washing area covers with poly bag.
- Clean the pendant’s of the dust extractor using potable water followed by scrubber soaked with 2% non-ionic detergent solution.
- Finally rinses with potable water and then dry the pendants using compressed air or dry with clean dry cloth and
- Transfer the same to the respective area in clean poly bag.
- Pendant’s of dust extractor :
-
- Stainless steel Guards, Doors, door closer, SOP stand, Thermo -hygrometer and Magnehelic gauge :
- Clean the Stainless steel Guards, Doors and door closer with wet cloth soaked with potable water followed by dry with clean dry cloth.
- Clean the SOP stand, Thermo hygrometer, Magnehelic gauge with wet cloth soaked with potable water followed by dry with clean dry cloth.
- Stainless steel Guards, Doors, door closer, SOP stand, Thermo -hygrometer and Magnehelic gauge :
-
- View panels of doors & windows:
- Clean the view panels with potable water and then wipe with rubber wiper.
- View panels of doors & windows:
-
Electrical panel, switches, fixtures, Balance and cables, PLC of equipment’s :
- Switch off the main supply and remove the plug before cleaning.
- Clean the
- Outer side of panels with dry cloth.
- Switches and fixtures with dry cloth.
- The balance cable and PLC of equipment with clean dry cloth.
- Platform (Balance) with wet cloth soaked with potable water followed by dry with clean dry cloth.
-
Other accessories (Tables, Stools, Granite, Accessories stand, Trolley, Sample box etc.):
- Clean with the help of clean dry lint free cloth followed by wet cloth soaked in non ionic detergent solution.
- Then clean with the help of wet cloth soaked in potable water followed by with clean dry lint free cloth.
-
Waste bin :
- Put all the waste materials or debris in waste bin during activity.
- Remove poly bag from waste bin and send to scrap yard.
- Clean the waste bin with wet cloth or with potable water followed by with dry cloth.
- Place a new poly bag in waste bin.
-
Area Cleaning underneath the Equipment (If applicable) :
- Clean area underneath the equipment using long handled wet mop dipped with cleaning agent.
- After cleaning, mop the area with suitable disinfectant as per SOP.
-
Floor and Coving Cleaning Procedure:
- The below cleaning procedure to be followed during product to product changeover.
- Collect all the waste materials like papers, threads, gloves lying on the floor in waste bin.
- Do not allow any debris like paper or thread to remain on the floor.
- Then wipe the floor & coving with rubber wiper and collect all waste materials like tablets / capsules / powder / pellets in waste bin, if any.
- Clean the floor using non-ionic detergent solution with potable water and wipe through rubber wiper.
- Then drain the dirty water in drain or wipe the water out of cubicle and suck through the cleaning machine.
- Then disinfectant shall be used as per the schedule. The floor shall be disinfected by mopping and during disinfection mopping always ensures that strokes are 10-25% overlapping.
- Check and ensure the complete cleanness of floor and area.
- The below cleaning procedure to be followed during product to product changeover.
Note: Use 10% HEMAC-4 solution and 2.5% DETTOL alternatively every three days for sanitization of floors.
-
Cleaning procedure at the end of shift or batch to batch changeover or as and when required for core area :
- Stainless steel Guards, Doors and door closers, SOP stand, thermo hygrometer, Magnehelic gauge: Clean the Stainless steel Guards, Doors and door closers with dry cloth.
- View panels of doors & windows: Clean the view panels with dry cloth.
- Electrical panel, switches, balance and balance cable, PLC of equipment: Switch off the main supply and remove the plug before cleaning. Clean the panels, switches, balance and balance cable, PLC of equipment with dry cloth.
- Waste bin: Remove poly bag from waste bin and Clean the waste bin with wet cloth followed by with dry cloth and then placed a new poly bag in waste bin.
- Other accessories (Tables, Stools, Granite, Accessories stand, Trolley, Sample box etc.): Clean the panels with dry cloth.
- Floor & Coving :
- Collect all the waste materials like papers, threads, gloves lying on the floor in waste bin.
- Then wipe the floor & coving with rubber wiper and collect all waste materials like tablets / capsules / powder / pellets in waste bin,
- In case of core area, where product is inside the cubicle, if any.
- In core area without product, disinfectant shall be used as per the schedule.
- The floor shall be disinfected by mopping and during disinfection mopping always ensures that strokes are 10-25% overlapping.
- Check and ensure the complete cleanness of floor and area.
- Ensure that no debris like paper or thread to remain on the floor.
-
Cleaning procedure for other than core area :
- Stainless steel Guards, Doors, door closers, SOP stand, thermo hygrometer, and Magnehelic gauge:
- Clean the Stainless steel Guards, Doors, door closers, SOP stand, thermo hygrometer and Magnehelic gauge with dry cloth.
- View panels of doors & windows:
- Clean the view panels with dry cloth or with potable water and then wipe with rubber wiper.
- Stainless steel Guards, Doors, door closers, SOP stand, thermo hygrometer, and Magnehelic gauge:
-
- Electrical panel, switches, Fixtures, Balance and balance cable:
- Switch off the main supply and remove the plug before cleaning. Clean the panels, switches, balance and balance cable with dry cloth.
- Electrical panel, switches, Fixtures, Balance and balance cable:
-
- Waste bin:
-
- Remove poly bag from waste bin and Clean the waste bin with wet cloth followed by with dry cloth and then placed a new poly bag in waste bin.
-
-
Other accessories (Tables, Stools, Granite, Accessories stand, Trolley, Sample box etc.) :
- Clean the panels with dry cloth.
-
Ceiling, Walls, Floor and Coving :
-
- Clean the ceiling with the help of clean dry cloth.
- Clean the wall with the help of clean dry cloth.
- Collect all the waste materials lying on the floor.
- Ensure that no debris like paper or thread to remain on the floor.
- Then disinfectant shall use as per the schedule.
- The floor shall disinfected by mopping and during disinfection, mopping always ensures that strokes are 10-25% overlapping.
- Then wipe the water in drain or suck through the cleaning machine.
- Check and ensure the complete floor area appears clean to eyes.
- Frequency:
- Daily cleaning of Floor and Coving for general area like office, Miscellaneous store etc.
- Daily cleaning of Floor and Coving for all storage area.
- Weekly cleaning of Ceiling and Walls for other than core area.
- Washing area :
- Cleaning of washing room is to be carried out at the end of each shift.
- Mop out the excess water from the area using rubber scrapper.
- Use 10% HEMAC-4 solution and 2.5% DETTOL alternatively every three days for sanitization of floors.
-
- Waste bin:
-
DISTRIBUTION:
- Production
- Maintenance
- Quality Assurance
- Ware House
-
ANNEXURES:
- Daily Cleaning and sanitization Record
- Flow chart for Cleaning and Sanitization of production facilities and equipment
Format for Daily Cleaning and Sanitization Record
Flowchart for Daily Cleaning and Sanitization of Production Facilities and Equipment
Revision History :
Version : 00








Pingback: SOP for Line Clearance (LC) of Area and Equipments - Pharma Beginners
Pingback: Vibro Sifter - Procedure for Cleaning and Operation - Guidelines - SOPs
Pingback: Procedure for Housekeeping of the Factory Premises - Pharma Beginners
Pingback: SOP for Operation and Cleaning of Colloid Mill - Pharma Beginners
Pingback: Process Validation : New Approach (SOP / Protocol) - Pharma Beginners
Pingback: Hold Time Study of Cleaned Equipment (CEHT) - Pharma Beginners
Pingback: Laminar Air Flow (LAF) - Operation, Cleaning and Qualification